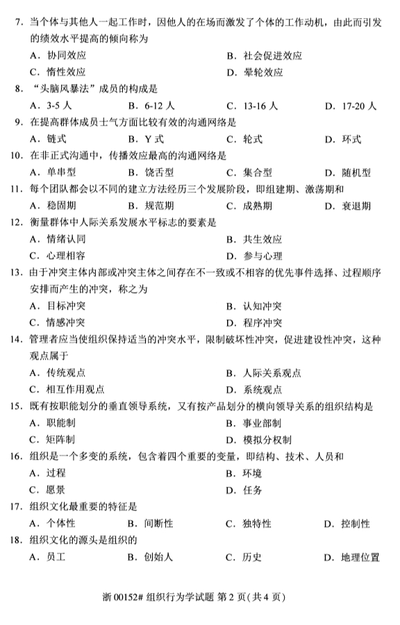
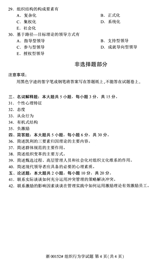
下面是關于2020年8月浙江自考專升本組織行為學真題,考生想了解更多關于浙江自考歷年真題,歡迎關注浙江自考專升本!
2020年8月浙江自考專升本組織行為學歷年真題




展開全文
—— 沒找你想要的專升本資訊?預約免費咨詢 ——
你的姓名
*聯系方式
就讀年級
就讀專業
立即預約

浙江專升本聲明
(一)由于考試政策等各方面情況的不斷調整與變化,本網站所提供的考試信息僅供參考,請以權威部門公布的正式信息為準。
(二)本網站在文章內容來源出處標注為其他平臺的稿件均為轉載稿,免費轉載出于非商業性學習目的,版權歸原作者所有。如您對內容、版權等問題存在異議請于我們聯系,我們會及時處理。
文章來源于網絡,如有侵權,請聯系刪除

福利領取
成考報名
自考報名
教師資格證
專升本報名
四級報名



