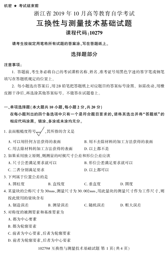
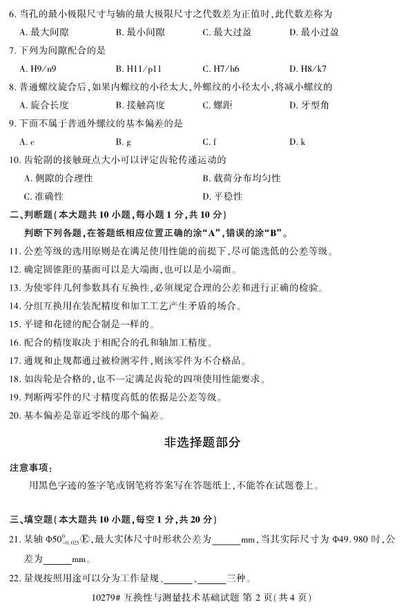
【導讀】對于考生們來說,想要盡早拿到浙江自考本科畢業證書,復習備考工作當然是越早開始越好,當然在備考過程中必要的真題訓練可以幫助考生們更好的掌握考試的重點。所以,浙江專升本為各位考生們整理了2019年10月浙江自考10279互換性與測量技術基礎試題。








【結尾】考生如果想獲得更多關于浙江專升本相關資訊,如浙江專升本政策公告、統招專升本、成考專升本、自考專升本、網教專升本、專升本常見問題等相關信息,敬請關注我們浙江專升本網(http://www.205760.com/)。
展開全文
—— 沒找你想要的專升本資訊?預約免費咨詢 ——
你的姓名
*聯系方式
就讀年級
就讀專業
立即預約

浙江專升本聲明
(一)由于考試政策等各方面情況的不斷調整與變化,本網站所提供的考試信息僅供參考,請以權威部門公布的正式信息為準。
(二)本網站在文章內容來源出處標注為其他平臺的稿件均為轉載稿,免費轉載出于非商業性學習目的,版權歸原作者所有。如您對內容、版權等問題存在異議請于我們聯系,我們會及時處理。
文章來源于網絡,如有侵權,請聯系刪除

福利領取
成考報名
自考報名
教師資格證
專升本報名
四級報名



