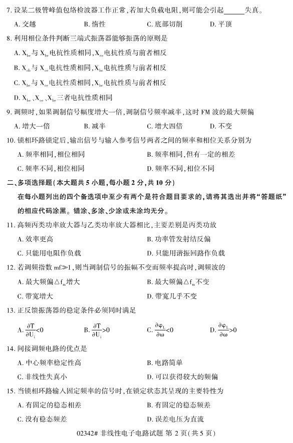
對于考生們來說,現階段就開始進行浙江自考的復習備考的話,考生們能夠留給自己復習備考的空間越大。同時,考生們可以通過真題的訓練來檢驗自己的學習成果。為了幫助考生們復習備考,浙江專升本整理了2019年10月浙江自考02342非線性電子電路試題。










想了解更多自考報名報考信息,考生們可以繼續關注浙江專升本。
展開全文
—— 沒找你想要的專升本資訊?預約免費咨詢 ——
你的姓名
*聯系方式
就讀年級
就讀專業
立即預約

浙江專升本聲明
(一)由于考試政策等各方面情況的不斷調整與變化,本網站所提供的考試信息僅供參考,請以權威部門公布的正式信息為準。
(二)本網站在文章內容來源出處標注為其他平臺的稿件均為轉載稿,免費轉載出于非商業性學習目的,版權歸原作者所有。如您對內容、版權等問題存在異議請于我們聯系,我們會及時處理。
文章來源于網絡,如有侵權,請聯系刪除

福利領取
成考報名
自考報名
教師資格證
專升本報名
四級報名



