【導讀】2023年浙江工業大學之江學院專升本招生計劃已經公布!浙江專升本網帶來相關資料,希望對考生們有所幫助吧。

點擊參考>>>2023年浙江專升本各院校招生計劃表匯總!
學院概況
中國高水平獨立學院
全國國防教育特色學校
浙江省首批產教融合示范基地
中國獨立學院綜合實力排名前三
浙江省首批應用型本科建設試點示范學校
浙江工業大學之江學院是1999年經浙江省人民政府批準、教育部確認、浙江工業大學舉辦的全日制本科獨立學院,2012年起由浙江工業大學與紹興市柯橋區合作舉辦。2015年,被列為浙江省首批十所應用型建設試點示范學校之一。2016年,首批通過浙江省教育廳對獨立學院的規范設置驗收。2017年,成為浙江省碩士學位授予單位建設單位。2019年,成為浙江省首批十所產教融合示范基地之一、首批教育部1+X證書試點院校。
學院堅持“以學生為本”的理念,以校園第三空間為依托,打造現代書院制,為每個學生的成才搭建平臺、做好指導。人才培養質量成效明顯。近五年來,在教育行政部門舉辦的各類學科競賽中累計獲得國家級獎項39項、省級獎項643項,競賽總成績名列省內同類學院前茅。學生創業熱情高、創業能力逐年提升。每年備案在冊的大學生創業團隊近100支,2000名學生參與創業活動。迄今為止,學院共向社會輸送大學生35937名,繼續深造率保持9%左右。畢業生中還涌現出了浙江省青少年道德模范、浙江省優秀青年等一批優秀畢業生代表。
01招生計劃
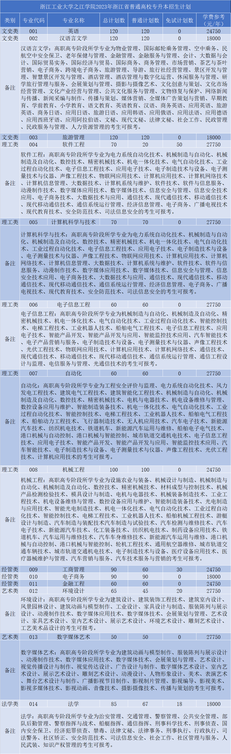
2023年我院專升本招生總計劃1160個,涉及文史類、理工類、經管類、藝術類、法學類等5個類別14個招生專業,其中面向退役大學生士兵的免試專升本計劃118個。具體招生專業、計劃數及相關數據如下表所示:

備注:招生計劃以浙江省教育考試院公布為準。
02往年錄取數據

03志愿填報和考試
免試專升本和普通專升本考生志愿填報同時進行。
1.普通專升本:符合條件的考生須在2023年3月18日9時至22日17時內,登錄浙江省教育考試院網站(www.zjzs.net)報名系統,按要求如實填寫報名信息,上傳本人照片。2.免試專升本:符合條件的考生須在2023年3月18日9時至20日17時內,登錄浙江省教育考試院網站(www.zjzs.net)報名系統,按要求如實填寫報名信息,上傳相關材料。 專升本考試由省教育考試院統一組織管理,考試日期為2023年4月22日。具體安排詳見《浙江省2023年選拔高職高專畢業生進入本科學習實施細則》相關規定。
目前正是招生簡章和普通計劃公布熱點期,現在提前加入【2023年浙江專升本招生簡章公布群】,第一時間獲取最新公告!不知道如何報考,對報考有疑問的,現在填寫【2023年浙江專升本報名指導】,由專業老師詳細為你解答吧!
擔心錯過報名的同學,關注【浙江專升本之家】公眾號,訂閱報考通知。回復【真題】,還可以領取歷年資料~
以上就是關于“2023年浙江工業大學之江學院專升本招生計劃”的全部內容,若考生還想了解更多關于浙江專升本考試的相關資訊,如浙江統招專升本政策、考試大綱、常見問題、統招考試、成績查詢、錄取分數線等,立即點擊【在線咨詢】老師為你解答哦!

浙江專升本聲明
(一)由于考試政策等各方面情況的不斷調整與變化,本網站所提供的考試信息僅供參考,請以權威部門公布的正式信息為準。
(二)本網站在文章內容來源出處標注為其他平臺的稿件均為轉載稿,免費轉載出于非商業性學習目的,版權歸原作者所有。如您對內容、版權等問題存在異議請于我們聯系,我們會及時處理。
文章來源于網絡,如有侵權,請聯系刪除

福利領取
成考報名
自考報名
教師資格證
專升本報名
四級報名



