2023年嘉興學院專升本擬錄取新生有關事項的通知已經發布,浙江省專升本帶來相關內容,希望對同學們能有所幫助吧。

各位同學:
你們好!歡迎大家進入嘉興學院學習,為方便大家完成報到前的準備工作,現將相關事項告知如下:
一、錄取通知書郵寄時間
根據《浙江省2023年選拔高職高專畢業生進入本科學習實施細則》規定,擬錄取考生高職高專就讀的高校于2023年7月15日前審核確認擬錄取考生高職高專畢業資格,并報浙江省教育廳職成教處復核,不能如期畢業者取消錄取資格。
我校將按審核通過的名單辦理錄取手續,并于7月下旬寄發錄取通知書。
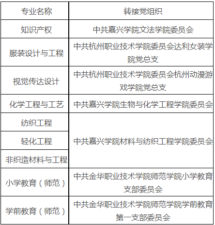
二、黨組織關系轉接
由原所在黨組織在浙里紅色根脈強基工程系統中辦理網上轉接手續,無需開具紙質介紹信。具體轉入黨組織信息如下:

三、團組織關系轉接
由原所在團組織在智慧團建中辦理網上轉接手續。具體轉入步驟為團浙江省委→XXXX學院團委→各學院團委(團總支),具體轉入團組織信息如下:

四、學生檔案轉寄
《浙江省2023年普通高校專升本選拔考試考生登記表》由考生所在學校整理后存入考生檔案??忌鷻n案由所在學校負責組建并密封。檔案材料組成:考生中學及大專學習期間的檔案??忌鷻n案由考生所在學校密封后,于8月25日-9月15日期間寄送學校,具體地址如下:

五、其他
未盡事宜,可聯系嘉興學院招生辦:0573-83640000。
嘉興學院招生辦公室
2023年5月23日
以上就是關于“2023年嘉興學院專升本擬錄取新生有關事項的通知”的全部內容,若考生還想了解更多關于浙江統招專升本的最新資訊,如浙江專升本成績查詢時間、錄取查詢、錄取分數線等常見問題,敬請關注浙江專升本網(http://www.jswm.com.cn/)

浙江專升本聲明
(一)由于考試政策等各方面情況的不斷調整與變化,本網站所提供的考試信息僅供參考,請以權威部門公布的正式信息為準。
(二)本網站在文章內容來源出處標注為其他平臺的稿件均為轉載稿,免費轉載出于非商業性學習目的,版權歸原作者所有。如您對內容、版權等問題存在異議請于我們聯系,我們會及時處理。
文章來源于網絡,如有侵權,請聯系刪除

福利領取
成考報名
自考報名
教師資格證
專升本報名
四級報名



