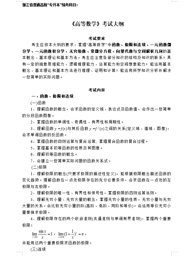
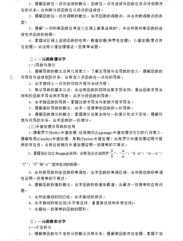
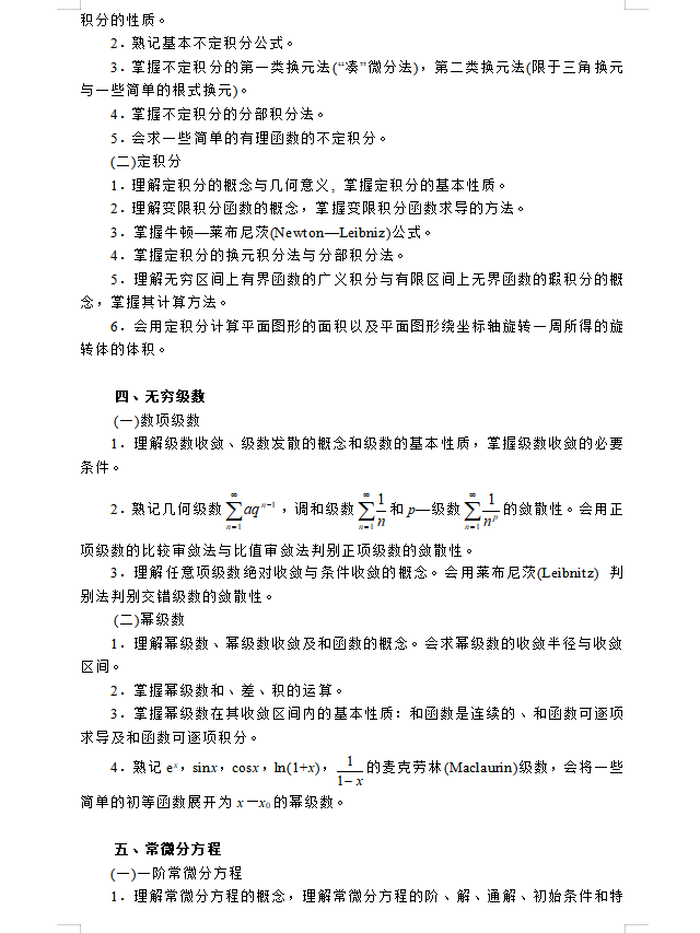
2024年浙江專升本《高等數學》考試大綱考試要求:考生應按本大綱的要求,掌握“高等數學”中函數、極限和連續、一元函數微分學、一元函數積分學、無窮級數、常微分方程、向量代數與空間解析幾何的基本概念、基本理論和基本方法。考生應注意各部分知識的結構及知識的聯系;具有一定的抽象思維能力、邏輯推理能力、運算能力和空間想象能力;能運用基本概念、基本理論和基本方法進行推理、證明和計算;能運用所學知識分析并解決一些簡單的實際問題。





浙江專升本院校專業不知道怎么選?報名報考問題不知道怎么解答?落榜沒考上怎么辦?【浙江專升本學歷提升指導中心】的專業老師為你解答!
各位考生可可以和【浙江專升本考生交流群】里面的老師開展一對一交流,幫助考生攻克基礎知識薄弱、攻堅考試重點難點等困難,得到專屬于自己的解答。敬請關注我們吧!
以上就是關于“2024年浙江專升本《高等數學》考試大綱”的全部內容,考生如果想獲得更多關于常見問題、相關資訊,如考試動態、招生簡章、統考動態、浙江專升本院校、歷年真題、考試大綱、專升本等相關信息,敬請關注浙江專升本網(http://www.205760.com/)

浙江專升本聲明
(一)由于考試政策等各方面情況的不斷調整與變化,本網站所提供的考試信息僅供參考,請以權威部門公布的正式信息為準。
(二)本網站在文章內容來源出處標注為其他平臺的稿件均為轉載稿,免費轉載出于非商業性學習目的,版權歸原作者所有。如您對內容、版權等問題存在異議請于我們聯系,我們會及時處理。
文章來源于網絡,如有侵權,請聯系刪除

福利領取
成考報名
自考報名
教師資格證
專升本報名
四級報名



