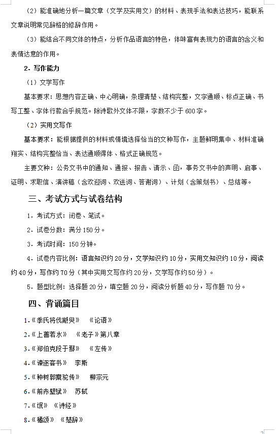
浙江專升本大學語文考試大綱及備考常識,考文科的同學語文都復習的咋樣了?語言知識、文學知識、實用文都學了嗎?21篇有沒有開始日常背誦復習?今天就帶大家結合考綱來圈一下咱們文科語文復習的重點~



語文文常知識匯總
(一)古代文化知識
1、《詩經》“六義”指 :風、雅、頌(詩歌形式)、賦、比、興(表現手法)。
2、古代最早的記事詳備的編年體史書是《左傳》。
3、古代最杰出的長篇諷刺小說是清代吳敬梓的《儒林外史》。
4、古代最杰出的文言短篇小說集是清代蒲松齡的《聊齋志異》。
5、“初唐四杰”:王勃、楊炯、盧照鄰、駱賓王。
6、“元曲四大家”:關漢卿、鄭光祖、白樸、馬致遠。
7、“四史”:《史記》、《漢書》、《后漢書》、《三國志》。
8、“四大民間傳說”:《牛郎織女》、《梁山伯與祝英臺》、《孟姜女哭長城》、《白蛇傳》。
(二)中外名家及著作
《詩經》:本只稱《詩》后又以“詩三百”為代稱。著名篇目《關睢》、《氓》、《伐檀》、《碩鼠》、《七月》。中國最早的詩歌總集。收錄了從周初到春秋時期的詩歌305篇,分為“風”、“雅”、“頌”三大類。開創我國文學現實主義傳統,列為“五經”(《詩》、《書》、《禮》、《易》、《春秋》)之一。
樂府:著名作品有《陌上桑》、《長歌行》、《上邪》、《十五從軍征》、《孔雀東南飛》。前四者見宋代(南朝)郭茂倩編的《樂府詩集》,后者見南朝徐陵編的《玉臺新詠》。《孔雀東南飛》是我國古代最長的敘事詩,與《木蘭詩》合稱為“樂府雙璧”。
關漢卿(字):名一齋,號已齋叟。與鄭光祖、白樸、馬致遠并稱“元曲四大家”。我國古代第一位偉大的戲劇家,世界文化名人。主要作品為《(感天動地)竇娥冤》、《救風塵》、《望江亭》、《單刀會》等。
老舍:原名舒慶春,字舍予,滿族人。1950年獲"人民藝術家"稱號。主要作品為長篇小說《駱駝樣子》、《四世同堂》,劇本《茶館》、《龍須溝》、《西望長安》等。濃郁的地方色彩,生動活潑的北京口語的運用,通俗而不乏幽默。形成了老舍的風格,也是"京味小說"的開創者。
魯迅:原名周樹人,字豫才。偉大的文學家、思想家、革命家,中國文化革命的主將。“寄意寒星荃不察,我以我血薦軒轅”,“橫眉冷對千夫指,俯首甘為孺子牛”,這是他一生的真實寫照。主要作品有小說集《吶喊》(包括《狂人日記》、《阿Q正傳》、《孔乙己》等),《彷徨》(包括《祝福》、《傷逝》等),《故事新編》,散文集《朝花夕拾》(包括《藤野先生》、《范愛農》等),散文詩集《野草》,十四本雜文集,和大量的書信。
巴金:原名李堯棠,字芾甘。主要作品為長篇小說“激流三部曲”(《家》、《春》、《秋》);“愛情三部曲”(《霧》、《雨》、《電》);中篇小說《寒夜》、《憩園》等,散文集《保衛和平的人們》、《隨想錄》等。《家》等為我國現代文學史上描寫封建家庭歷史的最成功的作品。1982年獲意大利“但丁國際獎“。
茅盾:原名沈德鴻,字雁冰,茅盾是筆名。現代杰出作家,“五四”新文學運動的先驅之一。主要作品為《蝕》三部曲(《幻滅》、《動搖》、《追求》)、《子夜》、“農村三部曲”(《春蠶》、《秋收》、《殘冬》)、《林家鋪子》,散文《風景談》、《白楊禮贊》。《子夜》是我國現代文學史上第一部現實主義長篇杰作,顯示了“左翼”文學陣營的戰斗實績。
曾樸:主要作品為《孽海花》,為譴責小說。
海明威:1954 年獲得諾貝爾文學獎,作品《永別了,武器》、《老人與海》等。
高爾基:前蘇聯社會主義文學奠基人。自傳體三部曲《童年》、《在人間》、《我的大學》等,《母親》是其代表作。
奧斯特洛夫斯基:前蘇聯作家,長篇小說《鋼鐵是怎樣煉成的》。
契訶夫:19 世紀末期俄國批判現實主義作家,短篇小說《套中人》、《變色龍》等,劇本《萬尼亞舅舅》等。
列夫·托爾斯泰:19 世紀后半期俄國偉大的批判現實主義作家,主要作品有《戰爭與和平》、《安娜·卡列尼娜》和《復活》。
惠特曼:19 世紀民主主義詩人,《草葉集》是他的代表作。
馬克·吐溫:批判現實主義作家,代表作有《湯姆·索亞歷險記》和《百萬英鎊》。
歐·亨利:《麥琪的禮物》、《警察與贊美詩》等。
浙江院校專業不知道怎么選?報名報考問題不知道怎么解答?落榜沒考上怎么辦?【浙江專升本學歷提升指導中心】的專業老師為你解答!
各位考生可可以和【浙江專升本考生交流群】里面的老師開展一對一交流,幫助考生攻克基礎知識薄弱、攻堅考試重點難點等困難,得到專屬于自己的解答。敬請關注我們吧!
以上就是關于“2023年浙江專升本大學語文考試大綱及備考常識”的全部內容,考生如果想獲得更多關于常見問題、相關資訊,如考試動態、招生簡章、統考動態、浙江專升本院校、歷年真題、考試大綱、專升本等相關信息,敬請關注浙江專升本網(www.205760.com)

浙江專升本聲明
(一)由于考試政策等各方面情況的不斷調整與變化,本網站所提供的考試信息僅供參考,請以權威部門公布的正式信息為準。
(二)本網站在文章內容來源出處標注為其他平臺的稿件均為轉載稿,免費轉載出于非商業性學習目的,版權歸原作者所有。如您對內容、版權等問題存在異議請于我們聯系,我們會及時處理。
文章來源于網絡,如有侵權,請聯系刪除

福利領取
成考報名
自考報名
教師資格證
專升本報名
四級報名



