-
2023年浙江專升本高等數學真題及答案
發布時間:2023-05-09 瀏覽次數:6528浙江統招專升本網整理了2023年浙江專升本高等數學真題及答案的內容,供各位考生參考,希望對同學們能有所幫助哦! -
2023年浙江專升本英語真題及答案
發布時間:2023-05-06 瀏覽次數:5799浙江統招專升本網整理了2023年浙江專升本英語真題及答案的內容,希望對同學們能有所幫助。 -
【限時領】2023年浙江專升本真題試卷及答案解析!
發布時間:2023-04-23 瀏覽次數:2714浙江專升本網整理了【限時領】2023年浙江專升本真題試卷及答案解析!的內容,供同學們參考吧。 -
浙江專升本歷年真題及答案領取方式!
發布時間:2023-03-08 瀏覽次數:2665浙江專升本歷年真題及答案領取方式!浙江專升本網整理了相關資料,希望對大家能有所幫助。 -
【轉發有禮】浙江專升本歷年真題限時免費領!
發布時間:2022-11-14 瀏覽次數:2176各位統招考生看過來,為幫助同學們高效學習,今天整理了【轉發有禮】浙江專升本歷年真題限時免費領!的活動,一起詳細看看吧。 -
浙江專升本歷年真題去哪找?
發布時間:2022-11-03 瀏覽次數:2244浙江專升本網為各位考生整理了浙江專升本歷年真題去哪找?的內容,供大家參考。 -
浙江專升本歷年真題及答案領取流程!
發布時間:2022-08-02 瀏覽次數:5115為了幫助23年的考生高效備考,浙江專升本考試網為大家整理了浙江專升本歷年真題,按照步驟即可免費領取歷年各個真題及答案哦。 -
2022年浙江專升本真題及答案查看!
發布時間:2022-06-24 瀏覽次數:62642022年浙江專升本真題及答案查看!2022年浙江專升本真題及答案已經整理完畢,各位同學可以查看下方內容下載2022年的一個真題及答案!2022年 -
2022年浙江專升本英語真題
發布時間:2022-06-24 瀏覽次數:8491選擇題部分 Part I Reading Comprehension(60 marks,60 minutes)Section A Passage Reading(每小題2分,共50分) Format -
2022年浙江專升本高等數學真題及答案
發布時間:2022-05-17 瀏覽次數:7335點擊下載:2022年浙江專升本高等數學真題及答案 pdf -
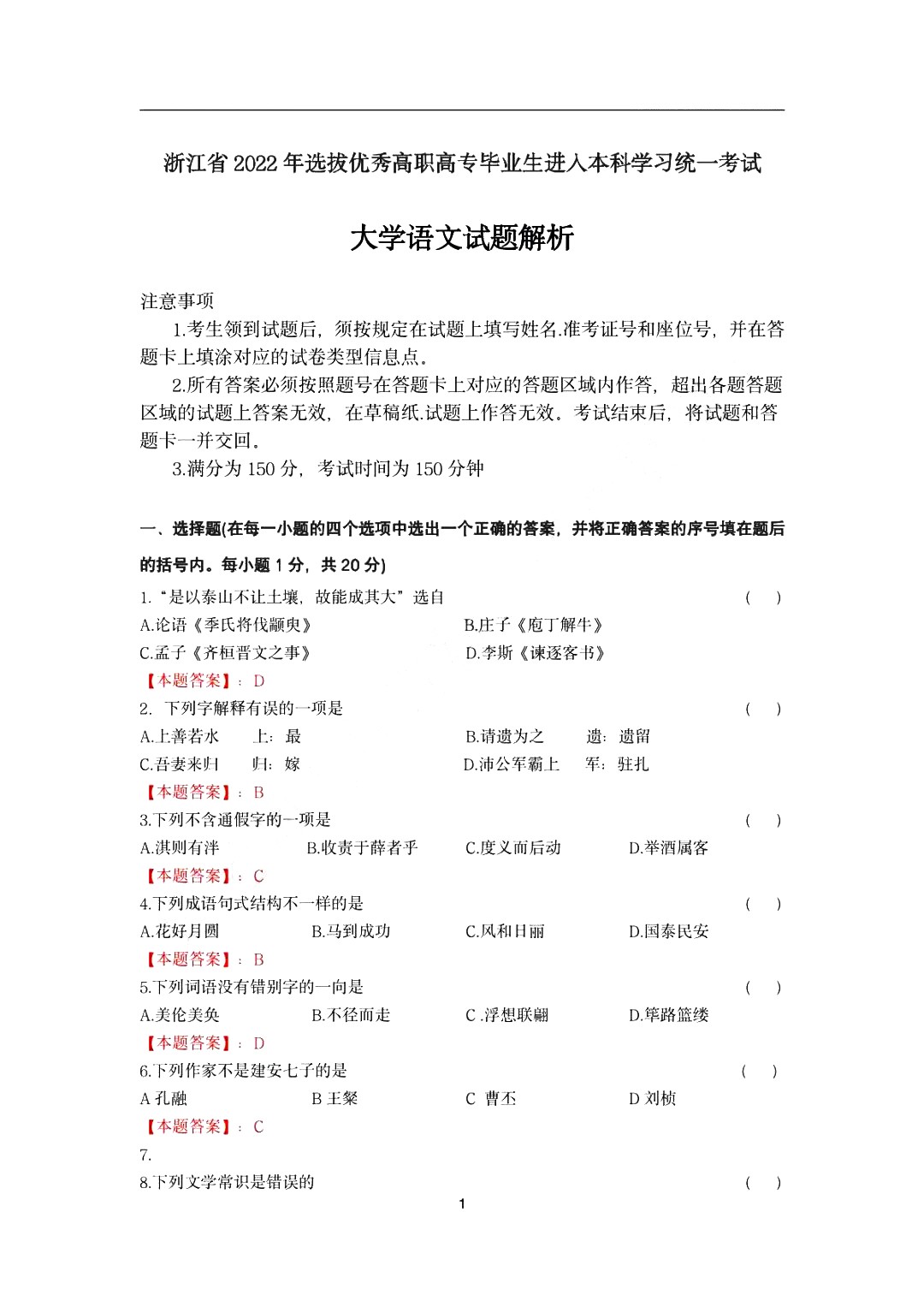
2022年浙江專升本語文真題及答案解析
發布時間:2022-05-16 瀏覽次數:8117>點擊下載:2022年浙江專升本語文真題及答案解析 pdf -
2013年浙江專升本英語真題(三)
發布時間:2021-12-02 瀏覽次數:4419點擊下載:2013年浙江專升本英語真題 docx浙江省2013年選拔優秀高職高專畢業生進入本科學習統一考試英語請考生按規定用筆將所有試題的答案 -
2013年浙江專升本英語真題(二)
發布時間:2021-12-02 瀏覽次數:2111點擊下載:2013年浙江專升本英語真題 docx浙江省2013年選拔優秀高職高專畢業生進入本科學習統一考試英語請考生按規定用筆將所有試題的答案 -
2013年浙江專升本英語真題
發布時間:2021-12-02 瀏覽次數:2792點擊下載:2013年浙江專升本英語真題 docx浙江省2013年選拔優秀高職高專畢業生進入本科學習統一考試英語請考生按規定用筆將所有試題的答案 -
2012年浙江專升本英語歷年真題(三)
發布時間:2021-12-02 瀏覽次數:2868點擊下載:2012年浙江專升本英語真題 docx浙江省2012年選拔高職高專畢業生進入本科學習統一考試英語請考生按規定用筆將所有試題的答案涂、
熱點文章
專升本考生服務
添加我們企業微信
回復關鍵詞,了解更多專升本咨詢
可為您第一時間推送專升本相關資訊




